Ðû²¼Ê±¼ä£º 2015-11-06 ×÷ÕߣºÁõÌìÓÀ À´Ô´£º»ªË°
½üÈÕ£¬ÓɿƼ¼²¿¡¢²ÆÎñ²¿¡¢¹ú˰×ܾÖÁªºÏÖÆ¶¨µÄ¡¶¸ßм¼ÊõÆóÒµÈ϶¨ÖÎÀí²½·¥(Õ÷ÇóÒâ¼û¸å)¡·(ÒÔϼò³Æ¡°¡¶Õ÷ÇóÒâ¼û¸å¡·¡±)¶ÔÍâ½çÐû²¼£¬°´»®¶¨½«ÓÚ2016Äê1ÔÂ1ÈÕÕýʽʵʩ£¬½ìʱ¡¶¸ßм¼ÊõÆóÒµÈ϶¨ÖÎÀí²½·¥¡·(¹ú¿ÆÉú»ú×Ö[2008]172ºÅ)·ÏÖ¹¡£ËäȻĿǰÕվɡ¶Õ÷ÇóÒâ¼û¸å¡·£¬¿ÉÊÇÆ¾¾ÝÎÒ¹úÁ¢·¨µÄʵ¼ù£¬×îÖÕ¹«²¼µÄ°æ±¾Ó¦¸Ã²»»áÓÐÌ«´óÊÕÖ§£¬Òò´Ë¡¶Õ÷ÇóÒâ¼û¸å¡·¹ØÓÚ¼´½«×¼±¸2016ÄêÉêÇë¸ßÐÂ×ʸñµÄÆóÒµ£¬¾ßÓÐÖØÒªÒâÒ壬¿ÉÒÔÆ¾¾Ý»®¶¨£¬¾¡Ôç¼Æ»®£¬Î´Óê³ñçÑ¡£±¾ÆÚ»ªË°ÂÉʦ½áºÏ¶àÄêµÄ´ÓÒµ¾Ñ飬ÒÔ¼°¶Ô´Ë´ÎÖÎÀí²½·¥ÐÞ¶©µÄ¼ÓÈë£¬È«ÃæÎªÄú½â¶Áв½·¥µÄÖ÷Òª±ä¸ï¡£
ÆßÄêºó£¬ÐµĸßÐÂÈ϶¨ÖÎÀí²½·¥ÖÕÓÚ¸¡³öË®Ãæ£¬×÷Ϊ¸ßÐÂÈ϶¨ºÍÖÎÀíµÄ»ù´¡Îļþ£¬ÓÈÆäÊÇÔÚ2008ÄêÄÚÍâ×ÊͳһÆóÒµËùµÃ˰Âʺó£¬×÷ΪÎÒ¹úĿǰÐÐÒµÐÔ˰ÊÕÓÅ»ÝÕþ²ßÖÐÉæ¼°Ãæ×î¹ã¡¢ÊÜ»ÝÆóÒµÊýÁ¿×î´óµÄÓÅ»ÝÕþ²ß£¬¡¶È϶¨ÖÎÀí²½·¥¡·ÒâÒåÖØ´ó¡£ÐµĸßÐÂÈ϶¨ÖÎÀí²½·¥µÄ³ǫ̈£¬Ò²ÊÇÂäʵ¹ú¼ÒÁ¢ÒìÇý¶¯Õ½ÂԵĵÄ×îÐÂÌåÏÖ£¬¸ü׼ȷµÄ˵£¬ÊÇÂäʵ½ñÄêÄê³õ¡¶Öй²ÖÐÑë¹úÎñÔº¹ØÓÚÉÌåÖÆ»úÖÆ¸ïмÓËÙʵʩÁ¢ÒìÇý¶¯Éú³¤Õ½ÂÔµÄÈô¸ÉÒâ¼û¡·µÄÒªÇ󣬯¾¾Ý¸Ã¡¶Òâ¼û¡·µÄÒªÇó£¬Ïà¹Ø²¿·ÖÓ¦¡°ÍêÉÆ¸ßм¼ÊõÆóÒµÈ϶¨²½·¥£¬ÖصãÃãÀøÖÐСÆóÒµ¼Ó´óÑз¢Á¦¶È¡±¡£
еÄÈ϶¨ÖÎÀí²½·¥(Õ÷ÇóÒâ¼û¸å)¹²·ÖΪÎåÕ£¬°üÀ¨£º(Ò»)×ÜÔò;(¶þ)×éÖ¯Óëʵʩ;(Èý)È϶¨Ìõ¼þÓë³ÌÐò;(ËÄ)¼à¶½ÖÎÀí;(Îå)¸½Ôò¡£ÓëÏÖÐÐÖÎÀí²½·¥Ïà±È£¬µÚËÄÕµıíÊöÓÉ¡°·£Ôò¡±µ÷½âΪ¡°¼à¶½ÖÎÀí¡±£¬Ô½·¢ÇкÏÕþ¸®²¿·ÖµÄ½ÇÉ«ºÍ¶¨Î»£¬ÌåÏÖÁËÕþ¸®ÖÎÀí˼·µÄ¸Ä±ä;ÆäÖУ¬ÓëÆóÒµ×îΪϢϢÏà¹ØµÄ¡°È϶¨Ìõ¼þÓë³ÌÐò¡±¡¢¡°¼à¶½ÖÎÀí¡±µÄÁ½¸ö·½Ã棬ÐÂÖÎÀí²½·¥¾ù×ö³öÁ˺ܴóµ÷½â£¬Ö÷ÒªÌåÏÖΪÈý¸ö·½Ã棺
Ò»ÊǽµµÍ¸ßÐÂÈ϶¨¾ßÌåÌõ¼þ£¬Èøü¶à¿Æ¼¼ÆóÒµÊܻݹú¼ÒÕþ²ß¡£Ð²½·¥ÔÚ¿ÆÑÐÈËÔ±±ÈÀý¡¢Ñз¢ÓöÈÕ¼±ÈµÈ½¹µãÌõ¼þÉÏ·Å¿í±ê×¼£¬Ê¹µÃ¸ü¶àµÄ¿Æ¼¼ÆóÒµÓÐÍûÇкÏÌõ¼þ£¬¿ÉÒÔÔÚ2016ÄêÉêÇë¸ßм¼ÊõÆóÒµ×ʸñ¡£Ô½·¢Éî²ãµÄÔÒòÔÚÓÚ£¬ÎÒ¹ú¾¼ÃÕýÔÚÉî²ãµ÷½â£¬ÓÅ»¯¹¤ÒµÉý¼¶ÆÈÔÚü½Þ£¬Í¨¹ý³ǫ̈ÓÅ»ÝÕþ²ßÃãÀø¸ü¶àµÄÖÐС¿Æ¼¼ÆóÒµÉú³¤×³´ó£¬ÇкϹú¼ÒÉú³¤Õ½ÂÔ¡£
¶þÊÇÕë¶Ôʵ¼ÊÈ϶¨ÖÎÀíÖÐÓöµ½µÄÎÊÌ⣬ÍêÉÆÕþ²ßȱ·¦£¬Ìá¸ßÕþ²ßµ¯ÐÔ£¬Ô½·¢ÇкÏʵ¼Ê£¬Ô½·¢ÓÐÀûÓÚʵÏÖÕþ²ßÄ¿µÄ¡£Ð²½·¥ÔÚ½¹µã֪ʶ²úȨÉÏÈ϶¨ÉÏÈ¡ÏûÁË¡°¶ÀÍÌÐí¿É¡±ÀàÐÍ£¬Õë¶Ô¡°ÅªÐé×÷¼ÙÐÐΪ¡±¡¢¡°ÍµÆË°¡±¡¢¡°ÖÊÁ¿Ê¹ʡ±¡¢¡°Çé¿öÎ¥·¨°¸¼þ¡±¼ÓÉÏÁË¡°ÑÏÖØ¡±¡¢¡°ÖØ´ó¡±ÏÞ¶¨Óï¡£ÆäÔÒòÔÚÓÚ£¬¡°¶ÀÍÌÐí¿É¡±ÔÚ½üÄêµÄʵ¼ÊÖÎÀíÖУ¬±»ÆóÒµÀÄÓ㬼à¹ÜÀ§ÄÑ£¬Ò»Ð©Ã»Óн¹µã×ÔÖ÷֪ʶ²úȨµÄÆóҵͨ¹ýÇ©Êð¶ÀÍÌÐí¿ÉÐÒé¶øÏíÊÜÁËÓÅ»ÝÕþ²ß£¬²»ÇкϹú¼ÒÃãÀø¿Æ¼¼Á¢ÒìµÄÒªÇó¡£ÁíÍ⣬¹ØÓÚÔ¡°È¡Ïû¸ßÐÂ×ʸñ¡±µÄËÄÖÖÇéÐΣ¬½ç¶¨¹ýÓÚ½©»¯£¬ÍµË°½ð¶î´ÓÊý°ÙÔªµ½ÊýÒÚÔª£¬¡°Ò»µ¶ÇС±´¦Àí£¬Ã»Óп¼Âǵ½Êµ¼ÊÇé¿öµÄǧ²îÍò±ð£¬ÐèÒªÔÚÕþ²ßÉÏÓèÒÔÍêÉÆ¡£
ÈýÊÇÔöÇ¿ºóÐø¼à¶½ÖÎÀí£¬Ìá¸ß¶ÔÆóÒµºÏ¹æÐÔµÄÒªÇ󣬯óÒµÃæÁÙµÄÎ¥¹æ±¾Ç®½«Éý¸ß¡£Ð²½·¥Ôö¼ÓÁË¡°ÐèÌṩ½üÈý¸ö»á¼ÆÄê¶ÈÆóÒµËùµÃ˰Äê¶ÈÄÉ˰É걨±í¡±¡¢Ã¿Äê4Ôµ×ǰÔÚ¸ßÐÂÈ϶¨ÖÎÀíÊÂÇéÍøÌ¡°ÉÏÒ»Äê¶È֪ʶ²úȨ¡¢¿Æ¼¼ÈËÔ±¡¢Ñз¢Óöȡ¢¾ÓªÊÕÈëµÈÄê¶ÈÉú³¤Çé¿ö±¨±í¡±µÈÒªÇó£¬Í¬Ê±£¬»®¶¨¡°ÀÛ¼ÆÁ½ÄêδÌÄê¶ÈÉú³¤Çé¿ö±¨±íµÄ½«È¡Ïû¸ßÐÂ×ʸñ¡±£¬¿É¼û£¬¹ú¼Ò¹ØÓÚ¸ßÐÂÆóÒµµÄºóÐøÖÎÀí¼ÄÓèÁ˳ä·ÖµÄÖØÊÓ£¬Ò²ÊÇ2013Äê¸ßдó¼ì²éµÄºÏºõÂß¼µÄÑÓÐø£¬ÕâÎÞÒɶԸßÐÂ×ʸñά³Ö´øÀ´ÁËÌôÕ½ºÍΣº¦£¬ÆóÒµÐèÒªÓèÒÔ³ä·ÖµÄ¹Ø×¢£¬Ìá¸ß×ÔÉíºÏ¹æÐÔ¡£ÊÂʵÉÏ£¬Æ¾¾Ý¡¶Ë°ÊÕÕ÷¹Ü·¨(ÐÞ¸ÄÒâ¼û¸å)¡·µÄ»®¶¨£¬Î´À´ÆÈ¡Ë°ÊÕÓÅ»Ý×ʸñ½«ÄÉÈëÐÌÊ´¦·Ö¹æÄ££¬ÆóÒµÇв»¿É´óÒâ¡£
±ä¸ïÒ»£ºÈ¡ÏûÒÔ¶ÀÍÌÐí¿ÉµÄ·½·¨»ñµÃ֪ʶ²úȨ

½â¶Á£ºÓë×ÔÖ÷Ñз¢µÈÈ¡µÃ֪ʶ²úȨÏà±È£¬¡°¶ÀÍÌÐí¿É¡±È¡µÃ֪ʶ²úȨÊÇͨ¹ýÇ©Êð¡°¶ÀÍÌÐí¿ÉÐÒ顱µÄ·½·¨»ñÈ¡£¬ÊôÓÚ·Ç×ÔÖ÷Ñз¢ÁìÓò£¬Óë¹ú¼ÒÌᳫµÄÌáÉýÆóÒµ×ÔÖ÷Ñз¢ÄÜÁ¦²»·û¡£ÁíÍ⣬2008ÄêÒÔÀ´£¬ÓÉÓÚ¸ßÐÂÈ϶¨µÄÖÎÀíȨÏÞÏ·ŵ½Ê¡¼¶²¿·Ö£¬³öÓÚÉú³¤µØ·½¾¼ÃµÈÖî¶à¿¼ÂÇ£¬¸÷µØ¸ßÐÂÈ϶¨ÖÎÀí¿Ú¾¶·ºÆðËÉÑÏ·×ÆçµÄÏÖÏó£¬ÓÈÆäÔÚ¸ßÐÂÈ϶¨µÄ½¹µãÖ¸±ê¡ª¡ª×ÔÖ÷֪ʶ²úȨ·½Ã棬ÈÎÒâ·Å´ó±ê×¼µÄµÄÏÖÏóʱÓб¬·¢£¬ÓÈÆäÊǶÀÍÌÐí¿É·½·¨È¡µÃµÄ֪ʶ²úȨ£¬ÔÚ²¿·ÖÖ´ÐпíËɵĵØÇø±»²¿·ÖÆóÒµÀÄÓã¬Óë¡¶ÆóÒµËùµÃ˰·¨¡·³ǫ̈¸ßÐÂ˰ÊÕÓÅ»ÝÕþ²ßµÄÁ¢·¨³õÖ¾ÑÏÖØ±³Àë¡£ÁíÍ⣬´Óʵ¼ÊÖÎÀíÀ´¿´£¬ÓÉÓÚ¶ÀÍÌÐí¿ÉÐÒé¾ßÓÐÒþÃØÐÔ£¬Ö÷¹Ü»ú¹Ø¼à¹ÜÀ§ÄÑ¡£ÔÚÉÏÊöÅä¾°Ï£¬²¿·ÖµØÇøÖ®Ç°ÒÑÓв»ÈϿɡ°¶ÀÍÌÐí¿É¡±È¡µÃ֪ʶ²úȨµÄʵ¼ù£¬Ð²½·¥ÓèÒÔÈ¡Ïû£¬ÔÚÇéÀíÖ®ÖС£
±ä¸ï¶þ£º·Å¿í¶Ô¿Æ¼¼ÈËÔ±ºÍÑз¢ÈËÔ±±ÈÀýµÄÒªÇó

½â¶Á£ºÐ²½·¥½µµÍÁË¶ÔÆóÒµ¿Æ¼¼ÈËÔ±µÄ±ÈÀýÒªÇó£¬ÓÉÏÖÐС°¿Æ¼¼ÈËÔ±Õ¼ÆóÒµµ±ÄêÖ°¹¤×ÜÊýµÄ30%ÒÔÉÏ¡±µ÷½âΪ¡°¿Æ¼¼ÈËÔ±Õ¼ÆóÒµµ±ÄêÖ°¹¤×ÜÊýµÄ±ÈÀý²»µÍÓÚ10%¡±£¬Í¬Ê±È¡ÏûÁË¡°´óѧר¿ÆÒÔÉÏѧÀú¡±µÄÏÞÖÆ;È¡Ïû¡°Ñз¢ÈËÔ±Õ¼ÆóÒµµ±ÄêÖ°¹¤×ÜÊýµÄ10%ÒÔÉÏ¡±µÄ»®¶¨¡£Æ¾¾Ý»ªË°µÄЧÀ;Ñ飬¹ØÓÚÐí¶à´óÐÍÆóÒµ¶øÑÔ£¬ÓÉÓÚÈËÔ±×ÜÊý´ó£¬ÀÏ»®¶¨ÏµÄ30%µÄ±ÈÀýÒÔ¼°Ñ§ÀúÒªÇó£¬Ðí¶àÆóÒµ²»¿É´ï±ê£¬×îÖÕÎÞÔµ¸ßÐÂ×ʸñ¡£ÊÂʵÉÏ£¬Ò»¸öÆóÒµµÄÑз¢ÄÜÁ¦ºÍÁ¢ÒìÄÜÁ¦ºÍÈËÊý²¢Ò»¶¨³ÉÕý±È£¬»òÕß˵²î±ðÐÐÒµ²î±ðºÜ´ó£¬ÉèÖÃÒ»¶¨µÄ±ÈÀýÊÇΪÁËÈøßÐÂÈ϶¨Ô½·¢Á¿»¯£¬¶ø²»¿ÉÖÆÔìÕϰ£¬¹ØÓÚ²¿·ÖÀûÓÃÉç»á³ÉÊì¼¼Êõ»òÕßÒÀÀµ½¹µãÈËÔ±¼¼ÊõµÄÆóÒµ¶øÑÔ£¬ÒªÇó¹ý¸ßµÄ¿ÆÑÐÈËÔ±±ÈÀý£¬ÊÇÓë¸ßÐÂÕþ²ßÃãÀøÁ¢ÒìµÄ³õÖ¾Ïà±³ÀëµÄ£¬ÓмøÓÚ´Ë£¬Ð²½·¥×öÁËÉÏÊöµ÷½â¡£
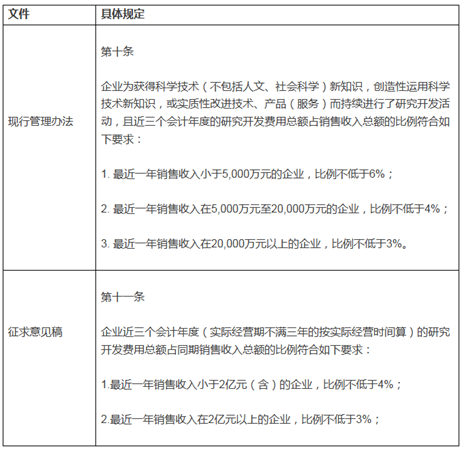
±ä¸ïÈý£º½µµÍÑз¢ÓöȱÈÀýÒªÇó

½â¶Á£ºÑз¢ÓöȱÈÀýÔÚ¸ßÐÂÈ϶¨ÖÐÊǼ¸¸ö×îΪ½¹µãµÄÖ¸±ê£¬Ð²½·¥½«¡°Èýµµ¡±½µÎª¡°Á½µµ¡±£¬ÒÔ2ÒÚÔª×÷Ϊ·ÖË®Á룬ÉèÖÃ4%ºÍ3%Á½¸ö±ÈÀý¡£ÆäÅä¾°ÊÇ£¬Àϲ½·¥¹«²¼ÒѾ7Ä꣬ÆÚ¼äÎÒ¹ú¾¼ÃÎÞÂÛÊǹæÄ£ÕÕ¾ÉÖÊÁ¿¶¼½ñ·ÇÎô±È£¬Êʵ±Ìá¸ßÆóÒµµÄ¹æÄ£ÇкϾ¼ÃÉú³¤µÄʵ¼Ê¡£ÁíÍ⣬½«2ÒÚÔªÒÔÏÂͳһÉèÖÃΪ3%£¬È¡Ïû6%µÄ±ÈÀý»®¶¨£¬ÒâÔÚÃãÀøÖÐСÆóÒµ¿Æ¼¼Á¢ÒìºÍÉú³¤£¬Ê¹µÃ°üÀ¨¡°ÐÂÈý°å¡±ÔÚÄÚµÄÖÐСÆóÒµ¿ÉÒÔÉêÇë¸ßÐÂ×ʸñ¡£Æä´Î£¬Ñз¢ÓöȱÈÀýµÄϵ÷£¬¹ØÓÚһЩ½¨Á¢Ê±¼ä²»³¤£¬Ñз¢Í¶ÈëÓÐÏÞµÄÆóÒµÀ´Ëµ£¬ÎÞÒÉÊÇÒ»¸öĪ´óµÄÃãÀø¡£
±ä¸ïËÄ£ºÌá½»ÖÊÁÏÔö¼Ó½üÈý¸ö»á¼ÆÄê¶ÈÆóÒµËùµÃ˰Äê¶ÈÄÉ˰É걨±í

½â¶Á£ºÐ²½·¥»®¶¨£¬ÉêÇë¸ßÐÂ×ʸñÌá½»µÄÖÊÁÏÖÐÓ¦°üÀ¨¡°½üÈý¸ö»á¼ÆÄê¶ÈÆóÒµËùµÃ˰Äê¶ÈÄÉ˰É걨±í ¡±£¬×÷ΪÐÂÔö¼ÓµÄ·¨¶¨Ìá½»ÖÊÁÏ£¬ÆóÒµÓ¦¸Ãƾ¾ÝÒªÇóÌṩ£¬Í¬Ê±£¬¶ÔÆóҵ˰ÎñµÄ¹æ·¶ÐÔÌá³öÁ˸ü¸ßµÄÒªÇ󣬯óÒµÀúÄêµÄÄÉ˰É걨¼Í¼Óë»á¼Æ±¨±íµÈÌá½»ÆäËû×ÊÁÏÓ¦°ü¹ÜÄÚÔÚÂß¼µÄÒ»ÖÂÐÔ¡£
±ä¸ïÎ壺Ôö¼ÓÌ¡°Äê¶ÈÉú³¤Çé¿ö±¨±í¡±ÒªÇó

½â¶Á£ºÀϲ½·¥²¢Ã»ÓÐÃ÷È·ÒªÇó¸ßÐÂÆóÒµÄê¶È½øÐб¸°¸£¬¹ú¼Ò˰Îñ×ܾÖ2009ÄêÐû²¼¹ú˰º¯¡¾2009¡¿203ºÅÎÄ£¬ÆäÖеÚÎåÌõ»®¶¨£¬¸ßÐÂÆóÒµÄÉ˰Äê¶ÈÖÕÁ˺óÖÁ±¨ËÍÄê¶ÈÄÉ˰É걨±íÒÔǰ£¬ÒÑÖÎÀí¼õÃâ˰ÊÖÐøµÄÆóÒµÓ¦ÏòÖ÷¹Ü˰Îñ»ú¹Ø±¸°¸ÒÔÏÂ×ÊÁÏ£º
1.²úÆ·(ЧÀÍ)ÊôÓÚ¡¶¹ú¼ÒÖØµãÖ§³ÖµÄ¸ßм¼ÊõÁìÓò¡·»®¶¨µÄ¹æÄ£µÄ˵Ã÷;
2.ÆóÒµÄê¶ÈÑо¿¿ª·¢ÓöȽṹÃ÷ϸ±í;
3.ÆóÒµµ±Äê¸ßм¼Êõ²úÆ·(ЧÀÍ)ÊÕÈëÕ¼ÆóÒµ×ÜÊÕÈëµÄ±ÈÀý˵Ã÷;
4.ÆóÒµ¾ßÓдóѧר¿ÆÒÔÉÏѧÀúµÄ¿Æ¼¼ÈËÔ±Õ¼ÆóÒµµ±ÄêÖ°¹¤×ÜÊýµÄ±ÈÀý˵Ã÷¡¢Ñз¢ÈËÔ±Õ¼ÆóÒµµ±ÄêÖ°¹¤×ÜÊýµÄ±ÈÀý˵Ã÷¡£
¸ÃÌõ»®¶¨Êܵ½Öî¶àÀíÂÛºÍʵÎñ½çרҵÈËÊ¿µÄÅúÆÀ£¬Ö÷ÒªÔÒòÔÚÓÚ˰Îñ»ú¹ØÈÆ¿ªÔÓÐÖÎÀí²½·¥£¬µ¥¶À·¢ÎÄ£¬ÒªÇó¸ßÐÂÆóÒµ±¸°¸£¬²»È»È¡Ïû¸ßÐÂ×ʸñ£¬ÓÚ·¨ÓÚÀí¶¼²»ÊÇÌØ±ðºÏÊÊ¡£
в½·¥½«¸ßÐÂÆóÒµÄê¶È±¸°¸ÁÐΪ·¨½ç˵Îñ£¬½â¾öÁËÔÀ´203ºÅÔÚÁ¢·¨ÉϵÄ覴ã¬ÊµÏÖÁ˱¸°¸µÄ¡°Óз¨¿ÉÒÀ¡±¡£ÔÚ¾ßÌ屸°¸µÄÄÚÈÝÉÏ»ù±¾Óë203ºÅÎļá³ÖÒ»Ö£¬¿ÉÊDZíÊöÓèÒÔÁ˼ò»¯£¬¾ßÌåÌá½»ÄÄЩÖÊÁÏÁíÓдý½øÒ»²½Ã÷È·¡£
±ä¸ïÁù£ºÐÂÔöÁ½ÖÖÈ¡Ïû¸ßÐÂ×ʸñµÄ·¨¶¨ÇéÐÎ

½â¶Á£ºÐ²½·¥Ôö¼Ó¡°Î´°´ÆÚ±¨¸æ¸üÃû»òÓëÈ϶¨Ìõ¼þÓйØÖØ´ó±ä¸ïÇé¿ö£¬»òÀÛ¼ÆÁ½ÄêδÌÄê¶ÈÉú³¤Çé¿ö±¨±íµÄ¡±Á½ÖÖÈ¡Ïû¸ßÐÂ×ʸñµÄ·¨¶¨ÇéÐΡ£Õâ¶Ô¸ßÐÂÆóÒµ×ÊÖÊά³ÖÌá³öÁ˸ü¸ßµÄÒªÇ󣬾ßÌå½â¶ÁÈçÏ£º
(Ò»)±¨¸æÒåÎñ¡£ÔÚÀϲ½·¥Ï£¬Ïà¹Ø²¿·ÖºóÐø³ǫ̈ÁË¡¶¹ØÓÚ¸ßм¼ÊõÆóÒµ¸üÃûºÍ¸´ÉóµÈÓйØÊÂÏîµÄ֪ͨ¡·(¹ú¿Æ»ð×Ö[2011]123ºÅ)£¬ÒԹ淶Ã÷È·ÓйظßиüÃû´¦ÀíÊÂÏÔÚÐµĻ®¶¨³ǫ֮̈ǰ£¬ÆóÒµ¿ÉÒԲο¼123ºÅµÄÒªÇó¡£Í¬Ê±¹ØÓÚÓëÈ϶¨Ìõ¼þÓйصÄÖØ´ó±ä¸ï£¬ÆóÒµÒ²Ó¦¸Ãƾ¾Ýв½·¥µÄÒªÇóʵʱÏòÖ÷¹Ü²¿·Ö±¨¸æ¡£
(¶þ)±¸°¸ÒåÎñ¡£Ð²½·¥Ã÷ȷûÓÐÆ¾¾Ý»®¶¨½øÐÐÄê¶È±¸°¸ÀۼƴïÁ½ÄêµÄ£¬Ó¦È¡Ïû¸ßÐÂ×ʸñ£¬Ð²½·¥ÊÇÈý²¿·Ö·¢ÎÄ£¬Ïà±È½ÏÔÓйú˰º¯¡¾2009¡¿203ºÅµÄ»®¶¨£¬ÔÚÈ¡Ïû¸ßÐÂ×ʸñÉÏʵÏÖÁË¡°Óз¨¿ÉÒÀ¡±¡£
±ä¸ïÆß£ºÎ¥·¨Î¥¹æÇкϡ°Öش󡱡°ÑÏÖØ¡±ÇéÐβŻªÈ¡Ïû¸ßÐÂ×ʸñ

½â¶Á£ºÀϲ½·¥Õë¶Ô¡°ÌṩÐé¼ÙÐÅÏ¢¡±¡¢¡°ÍµÆË°ÐÐΪ¡±µÈÎ¥·¨Î¥¹æÐÐΪ¶ÔÇé½Ú²»×÷Çø·Ö£¬Ò»ÂÉÈ¡Ïû¸ßÐÂ×ʸñ£¬Ð²½·¥¶ÔÉÏÊöÐÐΪ×÷ÁË¡°ÑÏÖØ¡±¡¢¡°ÖØ´ó¡±µÄÏÞ¶¨£¬Î´À´£¬¸ßÐÂÆóҵð·¸ÉÏÊöÇéÐκ󣬽«Æ¾¾ÝÇé½Ú½øÐÐÅжϣ¬×îÖս綨ÊÇ·ñÈ¡Ïû¸ßÐÂ×ʸñ¡£»ªË°ÔÚʵÎñÖУ¬Óöµ½Ðí¶àÕæÊµµÄ°¸Àý£¬ÓÉÓÚ¸ßÐÂÆóÒµµÄÒ»¸öÐÔÖÊÇá΢µÄÎ¥¹æÐÐΪ£¬ÃæÁÙ±»È¡Ïû¸ßÐÂ×ʸñµÄ¾ÖÃæ£¬Òò´Ë£¬Ð»®¶¨Ô½·¢ÇкÏÖÎÀíÖÐǧ²îÍò±ðµÄʵ¼Ê£¬Ò²Ô½·¢¹«ÕýºÏÀí¡£ÐèÒªÌáÐѵÄÊÇ£¬Ö÷¹Ü»ú¹ØÔÚÈ϶¨Öн«»áÓкܴóµÄ×ÔÓɲÃÁ¿È¨£¬¹ú¼ÒÐèÒª½øÒ»²½Ã÷È·»®¶¨£¬·À±¸ÕâһȨÁ¦±»ÀÄÓá£
±ä¸ï°Ë£ºÈ¡Ïû5Äê²»µÃÉêÇë¸ßÐµĻ®¶¨

½â¶Á£ºÀϲ½·¥»®¶¨£¬·¨¶¨ÇéÐÎÏÂÈ¡ÏûµÄ¸ßм¼ÊõÆóҵδÀ´5Äê²»µÃÉêÇë¸ßÐÂ×ʸñ£¬Ð²½·¥ÓèÒÔÈ¡Ïû£¬²¢»®¶¨ÒªÆ¾¾ÝÕ÷¹Ü·¨µÈ»®¶¨ÓèÒÔ´¦Àí¡£»ªË°ÂÉʦÈÏΪ£¬Ê®°Ë½ìÈýÖÐÈ«»áÌá³ö¡°Âäʵ˰ÊÕ·¨¶¨ÔÔò¡±£¬Òò´ËÈκÎÎ¥·¨ÐÐΪ¶¼Ó¦Æ¾¾ÝÏÖÓÐÖ´¹æÂÉÔòµÄ»®¶¨½øÐд¦Àí¡£ÓÈÆä¹ØÓÚ´øÓд¦·ÖȨÐÔÖʵÄȨÁ¦µÄʹÓ㬸üÐè½÷É÷£¬±ØÐë±£±£´æ¹ú¼Ò²ãÃæµÄÖ´¹æÂÉÔò£¬ÕâÒ»¸Ä±äÌåÏÖÁËÈý²¿·Ö¡°Âäʵ˰ÊÕ·¨¶¨ÔÔò¡±£¬ÊÇ˰ÊÕ·¨ÖεÄÒ»´Î¾ßÌåÌåÏÖ¡£
±ä¸ï¾Å£º¹«Ê¾Ê±¼äËõ¶ÌΪ10¸öÊÂÇéÈÕ

½â¶Á£ºÐ²½·¥¶Ô¹«Ê¾Ê±¼äÓÉÔÀ´µÄ15¸öÊÂÇéÈÕËõ¶ÌΪ10¸öÊÂÇéÈÕ£¬Ñ¹ËõÁ˸ßÐÂÉêÇëµÄʱ¼ä£¬Í¬Ê±ÒªÇóÈ϶¨»ú¹¹Ìá¸ßÊÂÇéЧÂÊ£¬ËäÈ»£¬È϶¨»ú¹¹µÄÊÂÇéЧÂÊÌá¸ß²»µ«ÌåÏÖÔÚ¹«Ê¾Ê±¼äµÄÊÇ·ÇÉÏ£¬´Ó2015ÄêµÄ¸ßÐÂÉ걨À´¿´£¬È϶¨»ú¹¹µÄÆÀÉó½ø¶È½ÏÒÔÍùÄê¶ÈÒ²ÓÐÁË´ó·ùµÄÌá¸ß£¬4ÔµÚÒ»ÅúÈ϶¨µÄÆóÒµ7Ô¾͹«Ê¾ÁË£¬²¢ÇÒ11Ô³õ¾ÍÄõ½Á˸ßÐÂÖ¤Ê飬ÕâÊǽü¼¸ÄêÀ´×î¿ìµÄÒ»Äê¡£
С½á£º
ƾ¾Ýв½·¥µÚ¶þʮһÌõµÄ»®¶¨£¬Èý²¿·ÖºóÐø½«Öƶ¨¡¶¸ßм¼ÊõÆóÒµÈ϶¨ÖÎÀíÊÂÇéÖ¸Òý¡·£¬ÆóÒµÓ¦ÓèÒÔ³ä·ÖµÄ¹Ø×¢¡£Ä¿½ñ£¬ËäȻеÄÖÎÀí²½·¥»¹Ã»ÓÐÕýʽ¹«²¼ÊµÊ©£¬¿ÉÊÇÆóÒµ¿ÉÒÔÒÔ´Ë×÷Ϊ²ÎÕÕ£¬È«Ãæ×¼±¸2016Äê¸ßÐÂÈ϶¨¡¢Î¬³ÖÏà¹Ø×¼±¸ÊÂÇ飬½áºÏ»ªË°µÄʵ²Ù¾Ñ飬ÎÒÃǽ¨ÒéÖØµã´ÓÒÔϼ¸¸ö·½Ãæ×ÅÊÖ£º(Ò»)Í»³öÆóÒµÓµÓеĽ¹µã¼¼Êõ;(¶þ)ÖØÊÓÑз¢Ô˶¯µÄÁ¬ÐøÐÔ;(Èý)֤ʵÑз¢ÓöȵÄÕæÊµÐÔ;(ËÄ)×¢ÖØÖªÊ¶²úȨµÄ¶àÑùÐÔ;(Îå)Ìá¸ßÑз¢×éÖ¯ÖÎÀíˮƽ;(Áù)Ìṩ×îÓŵÄÖ¤Ã÷×ÊÁÏ;(Æß)Ç¿»¯Ë°Îñ±¸°¸ÊÖÐøµÄÍ걸ÐÔ;(°Ë)½¨Á¢¸ßÐÂ×ʸñά³ÖµÄ³¤Ð§»úÖÆ;(¾Å)ÌáÉý¸ßмì²éΣ»ú»¯½âÄÜÁ¦¡£
£¨ÐÂÎÅÀ´Ô´£ºhttp://www.acla.org.cn/html/liutianyongzl/20151106/23359.html£©